设为首页
|
加入收藏
|
手机版
搜索
网站首页
学校概况
学校简介
学校领导
领导关怀
大事记
校长寄语
校庆专栏
110年校庆动态
百年校庆回顾
校庆征文
校史回顾
视频中心
一中校友
校友会
校庆公告
校庆简报
校友捐赠
艺术节专栏
第12届艺术节
第11届艺术节
第十届艺术节
第九届艺术节
第八届艺术节
第七届艺术节
第六届艺术节
第五届艺术节
第四届艺术节
第三届艺术节
第二届艺术节
首届艺术节
文明校园
文明创建
最美教师
最美校园
最美学生
德育之窗
校园德育
家教锦囊
心理教育
教育教研
教学教研
课改实践
新课程改革
招生信息
学校招生
高考资讯
校园资讯
校园新闻
教育动态
捷报喜讯
教育新闻
名师工作室
明道树工作室
焦龙河工作室
刘杰工作室
柯贤根工作室
余艳工作室
汪梅花工作室
姜玉梅工作室
李玲玲工作室
朱建华工作室
教师频道
教师风采
经验交流
教师文集
教师学习
学生频道
文学天地
学习交流
校友来信
…
…
…
1
2
3
学校工作
党政办
教科室
德育室
教务室
信息办
学校团委
总务室
综治办
学校工会
文艺室
女工委
竞赛培优办
资助办
教师教育学院
数字校园
报到缴费
成绩查询
校内资源
校友登记
国家智慧教育
金太阳好教育
精准教学
下载中心
高中课改网
您现在的位置:
阳新县第一中学
>>
学校工作
>>
党政办
>>
正文内容
党政办
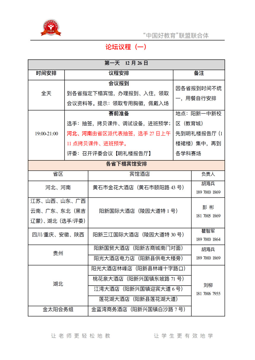
第三届“中国好教育”2017年度盛典会务指南
作者:
文章来源: 发布时间:2017年12月22日
点击数:
字体:
小
大
指南下载链接:
第三届“中国好教育”2017年度盛典会务指南
.pdf
[
打印文章
]
上一篇:
2017中国好教育全国冠军赛活动安排
[ 12-21 ]
下一篇:
冠军赛,上演全国群英大戏
[ 12-24 ]